РадиоКот >Схемы >Питание >Преобразователи и UPS >

Теги статьи:

Полумостовой преобразователь на комплементарной паре транзисторов

Автор: Пурынычев Александр
Опубликовано 02.03.2026
Создано при помощи КотоРед.

"Полумостовой преобразователь на комплементарнной паре транзисторов"

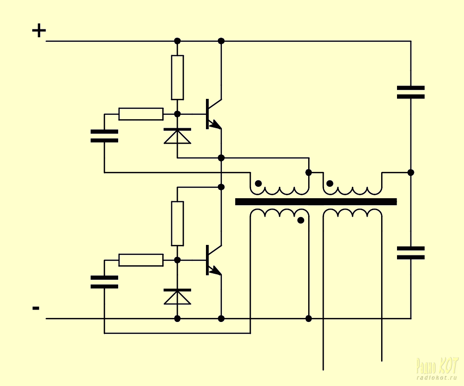
Такой преобразователь рис. 1

 

по сравнению с “классическим” рис. 2

имеет одну обмотку возбуждения и меньшее количество деталей.
Впервые данная схема была применена мной для питания нити накала в люминесцентном индикаторе часов в 1990х годах.
Сейчас в связи с широким распространением литиевых аккумуляторных батарей стало возможно использовать их в походных условиях и местах отсутствия электроэнергии.
В продаже есть светодиодные лампы на напряжение 12-60 Вольт, но они обычно в три раза дороже ламп на 230 Вольт и редко есть в продаже.
Микросхем для DC/DC преобразователей в диапазоне питания 30-60 Вольт крайне мало и они мало доступны.
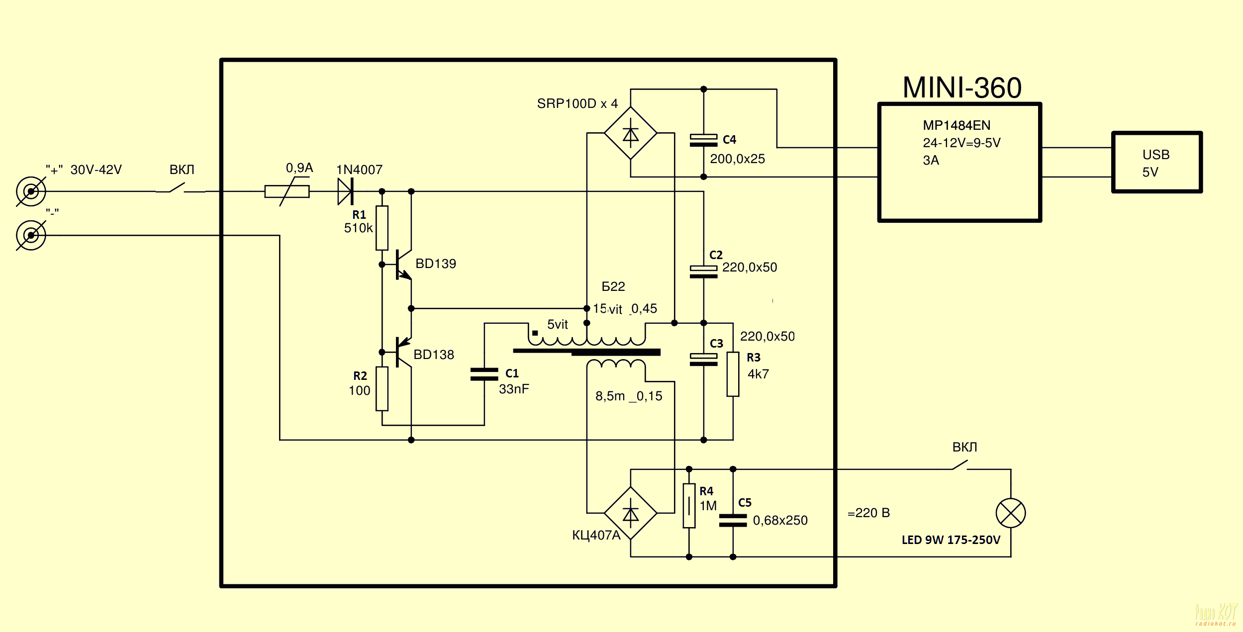
Для литиевой батареи на 36 Вольт (30-42 В) был сделан преобразователь рис. 3

для питания светодиодной лампы мощностью 9 Ватт на напряжение 175-250 Вольт, также можно подключить готовый миниатюрный модуль “MINI-360” у которого максимальное входное напряжение 30 Вольт, а выходное напряжение настроено на 5 Вольт для зарядки телефона. При использовании зарядного устройства лампу следует отключить.
R1(510k) и R3(4k7) предназначены для запуска преобразователя.
Применены комплементарные транзисторы BD138, BD139 с близким коэффициентом усиления без радиаторов,
броневой сердечник Б22 из феррита М2000НМ1, самовосстанавливающийся предохранитель RA090 (ток 0,9А)
Первичная обмотка - провод диаметром 0,45 мм 15 витков.
Обмотка возбуждения - провод диаметром 0,2 мм 5 витков.
Вторичная обмотка - провод диаметром 0,15 мм длиной 8,5 метров. Количество витков нужно уменьшить так чтобы лампа отключалась при напряжении на аккумуляторе около 32 Вольт и не приводила к глубокому разряду.
В итоге выходное напряжение на лампу составило 220 Вольт при входном напряжении 36 Вольт.
Выходное напряжение на зарядку немного меньше половины входного напряжения.
При выходной мощности 9 Ватт, к.п.д преобразователя 78%, частота преобразователя 24 кГц.
Схема помещена в корпус от блока на DIN рейку рис.4

(без выпрямителя для зарядного устройства)
Позже преобразовать был дополнен цифровым вольтметром с дисплеем 0,28дюймов, для индикации напряжения аккумулятора. При этом питание на вольтметр подано через стабилитрон на 20 Вольт.

Александр Пурынычев

P.S. Данная схема предлагалась для публикации в журнал РАДИО. Там сочли что схем таких ранее не было, но аккумуляторы на 36 В большая экзотика поэтому читателям это не интересно ...
Предлагалась схема в журнал РадиоЛоцман, там тоже решили что схема оригинальна, но она слишком проста для "серьезного" издания...

 


Файлы:
Документ MS Word


Все вопросы в Форум.