РадиоКот >Схемы >Цифровые устройства >Измерительная техника >

Теги статьи:

Доработка частотомера на PIC16F628

Автор: Мех
Опубликовано 06.02.2026
Создано при помощи КотоРед.

Свалилась как-то с неба такая вот игрушка. Конструкция известная, достойно отвечающая на вопрос "куда пристроить микрочиповский копролит PIC16F628, который и сделать-то толком ничего не может, но выкинуть жалко"

Рисовая Вселенная традиционно тиражирует удачные разработки, не особо задумываясь как, где и для чего они могут и будут использоваться. Отсюда и целых три недостатка серийного изделия, превращающих потенциал разработки в досадное недоразумение:

В общем, полуфабрикат. Пригодный, однако, при добавлении к нему кое-каких деталек, для трансформации в полезный инструмент. Попробуем провернуть это как жители Рисовой Вселенной - при помощи гумна и палок. Начнем.

Итак, система питания. По мне странно полагаться на стабильность и качество источника, о котором известно только что он подключается через "бочку" ~3.8мм! Cам собой просится какой-нибудь стабилизатор, хотя бы линейный. И что удивительно, такой в схеме есть. Вот только питает он микроконтроллер и индикаторы, а генератор подключен непосредственно ко входу.

Рабочая лошадь импульсных стабилизаторов напряжения эпохи расцвета микрочиповских копролитов серий PIC12Х и PIC16Х - MC34063. Её частенько можно встретить во всяком электронном хламе, порой даже неподалеку от самих пиков на той же доске и уже со всем обвесом - возьмем на заметку. В дополнение, и линейный стабилизатор у нас уже есть: HT7550-1, заботливо вложенный Рисовой Вселенной в пакетик с конструктором. Опыт подсказывает: линейный стабилизатор после импульсного частенько снимает головную боль от самовозбуждения входных усилителей и запуска генераторов не на тех частотах, на которых ожидаешь.

Ну и сам входной разъём... у меня источников с таким не нашлось вообще: какие-то чуть больше, какие-то чуть меньше. А вот на 12В с бочкой ~5.5мм - завались. И гнезда такие в загашниках есть.

Добавим индикатор наличия питания - красный светодиод, обёрнутый синей изолентой, не стоящий практически ничего и совершенно ненужный в обыденной жизни, но такой полезный при сборке и наладке - и соберем всё вместе:

Ленящийся распаивать MC34063 с обвесом или просто не нашедший её - да соединит JP3 и пустит входной ток прямо на линейный стабилизатор (не забыв увеличить R14), сомневающийся в нагрузочной способности HT7550-1(спойлер: справляется) - да установит вместо нее распространенную LM7805 на 1A, убежденный в достаточности одного импульсного стабилизатора - да заменит R12 и R13 на выходное напряжение 5В(~3.6K и ~1.2К).

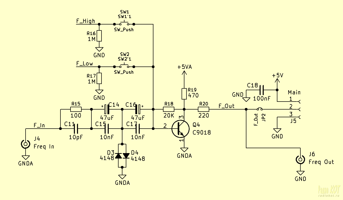
Позаботимся о защите входа микроконтроллера. Простейшая схема на КТ368, взятая из архива схем входных усилителей-формирователей откуда-то с просторов наших интернетов показаля себя на удивление годно для такого применения(средний уровень на выходе - как раз посередине границ триггера Шмитта на входе пика - 2.5В) и была взята за основу - с переделкой на С9018(SS9018, как в генераторе у китайцев):

Генераторы подключаются ко входу кнопками. Усилитель на биполярном транзисторе не ловит(ну, почти) всё то, что пролетает в воздухе мимо входа, а генераторы подключаются к нему примитивно и грубо - механическими контактами по мере необходимости. Примитивно, но надежно. И заводскую прошивку ради переключения входных каналов менять не надо.

Практика показала: передавать сигнал даже после усилителя на входные контакты платы частотомера плоским шлейфом от дисководов/IDE жестких дисков (и даже экранированной жилой из аудио-проводка от CD-ROM) совсем не комильфо - на высоких частотах бОльшая часть теряется по дороге и уже не достигает граничных уровней(1В и 4В) триггера Шмитта на входе пика. Зато с этим справляется тонкий коаксиальный волновод неизвестного происхождения, вероятно от wi-fi антенны. На красной плате - помимо соединения цепей питания на месте снятых элементов - крайне желательно завести волновод непосредственно на выводы микроконтроллера 3 и 5:

ВЧ-генератор остается прежним, только переезжает на другую плату - поближе к усилителю. НЧ-генератор для кварцев до ~500 КГц собран по материалам ст. Деда - традиционно из гумна и пакли на рассыпухе, извлекаемой из отслуживших своё, скажем, бесперебойников:

 Схема целиком:

Все новшества и оригинальный ВЧ-генератор размещены на дополнительной плате. В нее же вставляются провод от источника питания, проверяемые кристаллы и на ней нажимаются волшебные кнопки:

Плата двухсторонняя с "земляными" полигонами сверху. Оптимизирована под лазер-ламинатор - переходные отверстия отдельно от выводов. Стороны рекомендуется соединять медными заклепками, например из жилы Ethernet-кабеля.

Предусмотрена возможность установить LM7805 вместо HT7550-1, кнопки с четырьмя выводами вместо кнопок с двумя, MC34063 как в DIP, так и в SOIC(с забиванием заклепок в выводы 1,2,3,5 и 6 посадочного места DIP8), токовые шунты к ней в корпусе с выводами(R5, R6) и в поверхностном варианте(R3, R4), поверхностный ВЧ-разъём под тонкий коаксиал(как в роутерах и ноутбуках на wi-fi антенну).

JP1 запускает входное напряжение на линейный стабилизатор в обход MC34063, JP2 подает выходной сигнал на средний вывод разъёма J5 - можно рискнуть и попытать счастья без коаксиального проводника. У меня не вышло.

Катушка импульсного стабилизатора L1 может быть заводская на гантельке с расстоянием между выводами 6.35мм или намотанной на кольце размером 9 х 4.5 х 2мм или около того феррита 2000НМ проводом сечением около 0.3мм так, чтобы индуктивность была 220 мкГн и больше. Годится и прямоугольный феррит, надеваемый на плоские шлейфы в факсах/принтерах/сканерах для подавления ВЧ помех с узким окном, вмещающим намотку в один слой - сопоставимого объёма(или массы от ~0.7-0.8г), выводы могут быть посередине или возле верхнего (на плате) края. 20 витков на параллелепипеде 10 х 6 х 3мм с узкой щелью - максимум, что удалось втиснуть - дают индуктивность и ток с большим запасом.

Катушка фильтра L2 может быть на кольце, скажем, трансформатора из энергосберегайки, может представлять из себя две отдельные ферритовые бусины на проволоке вроде тех, что массово распихивались в ЭЛТ-телевизорах во все места или вообще быть замененной двумя перемычками, если лень. Однако, замечено: с "бусинами" и висящим в воздухе входом усилитель молчит(почти, будем честными - но в пределах окна триггера Шмитта) - на экране ноль.

 Полезно соединять платы проводами с разъёмами - легче подбирать номиналы и чинить, если вдруг что.

Частенько пишут: правильно, дескать, собраное в наладке не нуждается. Наверное, если подстроечным конденсатором уже выставлена частота контроллера(то ещё развлечение - реагирует на отвертку). И всё же логично собирать поэтапно: сначала импульсный стабилизатор с индикатором питания и убедиться, что на выходе желаемые ~7.2В(для LM7805) или ~6В(HT7550) или точно 5В(напрямую без линейного стабилизатора) => усилитель и убедиться, что его выходной сигнал плавает вокруг середины окна триггера Шмитта входа пика ~2.5В(R18 если что) => генераторы. После подключать платы друг к другу: пик, конечно, то ещё г-но, но другого такого г-на может под рукой и не оказаться.

Внешний вид готового - всё самое интересное скрыто где-то внутри, под красной заводской крышечкой.

Оказалось, только кварцы из той же партии, что задающий у контроллера, дают 20.000! При этом UART с ними со всеми может работать (и работает).

Ну, почти, почти 32 768... А выставляли тактовый генератор контроллера по эталонному!

И напоследок:

 А в списке файлов архив схем усилителей-формирователей, шаблоны платы в PDF для переноса ламинатором(отраженные) и проект KiCad 9


Файлы:
Схемы усилителей-формирователей
Проект KiCad 9
Плата в PDF
Изображение


Все вопросы в Форум.