РадиоКот >Схемы >Цифровые устройства >Бытовая техника >

Теги статьи:

Сенсорный выключатель

Автор: Sobiratel_sxem
Опубликовано 30.12.2025
Создано при помощи КотоРед.

     Добрый день, уважаемые радиолюбители.
     Продолжая разговор о конструкциях для начинающих, сегодня мы поговорим с вами о тринадцатой конструкции – сенсорном выключателе. Данная конструкция относится к конструкциям средней сложности.
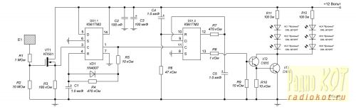
Итак, схема электрическая принципиальная рассматриваемого сенсорного выключателя приведена на рисунке ниже. Рассмотрим кратко принцип её работы.

     Сразу следует отметить, что подобные схемы сенсорных выключателей относительно корректно работают только в местах (помещениях) где есть провода (кабели) электроосветительной сети либо оборудование, работающее от сети. Когда вы находитесь в таком месте (помещении), то ваше тело выступает в роли антенны – электромагнитные волны, излучаемые проводами (кабелями) электроосветительной сети и оборудованием наводят в теле небольшую ЭДС. Именно эта ЭДС прикладывается к сенсору E1 при прикосновении к нему.
     По этой же причине такие выключатели лучше и стабильнее всего работают при питании от сетевого источника питания, а не батарейного т.к. в этом случае источник излучения находится в непосредственной близости к человеку (в т.ч. за счёт паразитных наводок на цепи питания устройства) и наведённая ЭДС получается выше.
     Сигнал с выхода сенсора Е1 через токоограничивающий (защитный) резистор R1 поступает на вход истокового повторителя, выполненного на полевом транзисторе VT1. Фактически истоковый повторитель по структуре и назначению является аналогом эмиттерного повторителя, рассмотренного нами в предыдущих статьях. Основной отличительной чертой истокового повторителя является достаточно высокое входное сопротивление, что позволяет работать с сигналами небольшой амплитуды (и мощности), наводимой на тело человека. Резистор R3 – нагрузочный. С него снимается усиленный по току выходной сигнал [4,5].
     С выхода повторителя сигнал поступает на вход одновибратора (вывод 3 микросхемы DD1), выполненного на одном элементе микросхемы DD1. Одновибратор представляет из себя схему, генерирующую на выходе одиночный импульс заданной длительности в ответ на входной импульсный сигнал. Фактически установка одновибратора позволяет исключить многократное срабатывание сенсорного выключателя в заданном промежутке времени т.к. во время одного полного цикла работы схема не чувствительна ко входному сигналу.
     Но почему же могло возникнуть многократное срабатывание? – тут необходимо вспомнить, что частота переменного напряжения электроосветительной сети составляет 50 Гц. Соответственно с этой же частотой наводится и ЭДС в теле человека, и она же прикладывается к сенсору Е1. Поэтому срабатывание сенсорного выключателя без принятия дополнительных мер могло происходить вплоть до этой частоты. Кроме того, при снятии пальца с сенсора трудно было бы предсказать в каком состоянии в этот момент будет находиться подключенная нагрузка – включенном или выключенном т.к. отследить визуально столь быстрое переключение физически невозможно.
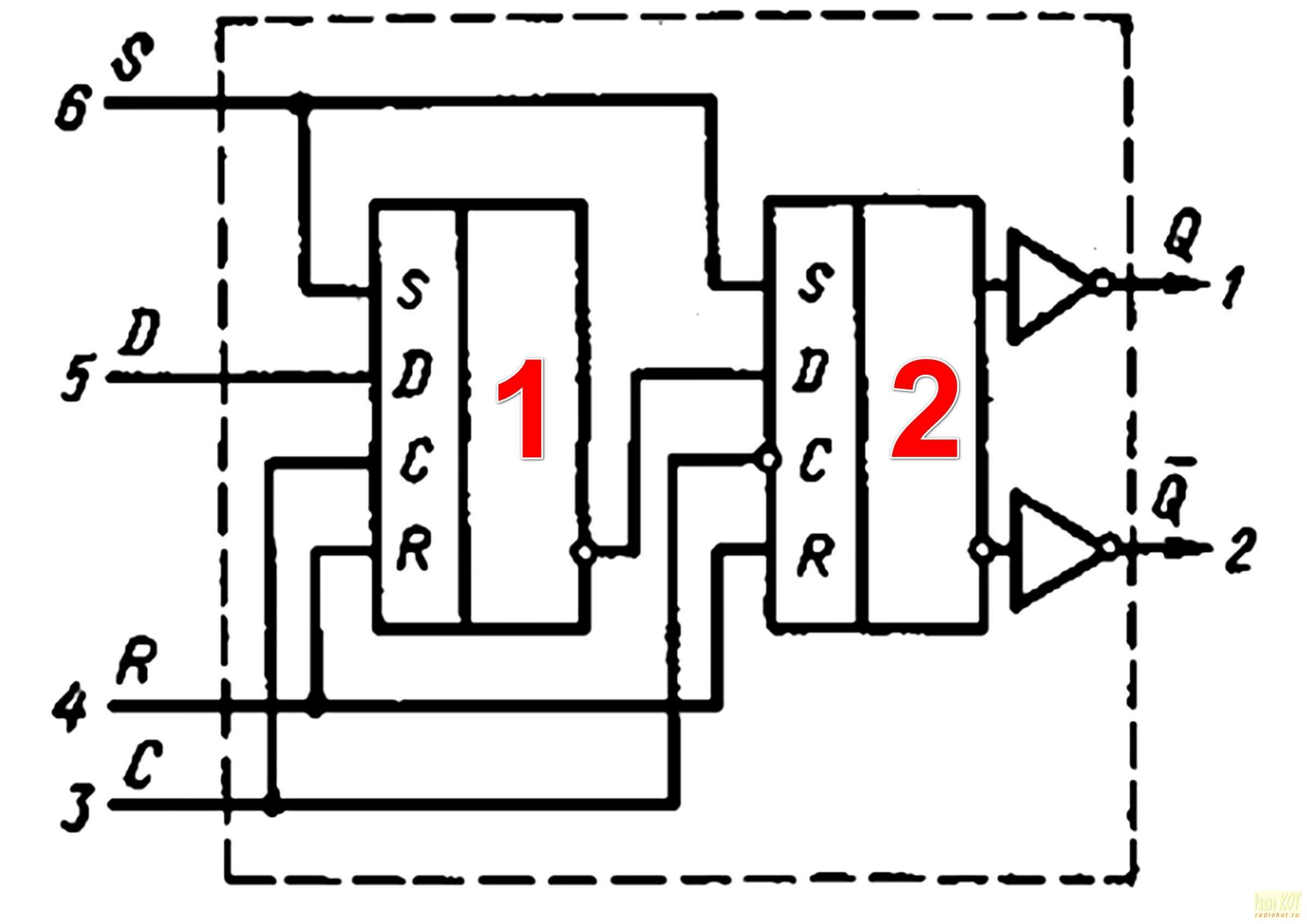
     Теперь необходимо разобраться как же работает одновибратор. Как уже говорилось выше, одновибратор выполнен на одном элементе микросхемы DD1. Сама по себе микросхема DD1 типа К561ТМ2 состоит из двух двухтактных D-триггеров. Схема электрическая функциональная одного двухтактного D-триггера представлена на рисунке ниже.

     При отсутствии импульсов на входе синхронизации С (выводе 3 микросхемы DD1) напряжение на прямом выходе (выводе 1 микросхемы DD1) D-триггера близко к нулю т.е. присутствует уровень логического «0». Конденсатор С1 разряжен.
     При поступлении на вход С фронта первого импульса с уровнем логической «1» происходит запись логического уровня с информационного входа D (вывода 5 микросхемы DD1) в первую ступень двухтактного триггера – на прямом выходе первой ступени появляется уровень логической «1», а на инверсном – уровень логического «0».
     С инверсного выхода первой ступени уровень логического «0» поступает на информационный вход D второй ступени. По спаду первого импульса на входе С (выводе 3 микросхемы DD1) уровень логического «0» записывается во вторую ступень двухтактного триггера – на прямом выходе появляется уровень логического «0», а на инверсном – уровень логической «1».
     Согласно функциональной схеме, выходы второй ступени двухтактного триггера подключены через буферные элементы с инверсией. Соответственно на прямом выходе (выводе 1 микросхемы DD1) триггера появляется уровень логической «1», а на инверсном (выводе 2 микросхемы DD1) – «уровень логического «0». Такая перезапись логических уровней происходит из—за того, что вход синхронизации С для первой ступени триггера прямой, а для второй – инверсный.
     Конденсатор С1 начинает заряжаться через резисторы R4-R5.
     Следует отметить, что информационный вход D (вывод 5 микросхемы DD1) постоянно подключён к плюсу источника питания т.е. там постоянно присутствует уровень логической «1». При появлении последующих импульсов с уровнем логической «1» на входе синхронизации С на прямом выходе (выводе 1 микросхемы DD1) также постоянно будет присутствовать уровень логической «1» т.к. происходит постоянная перезапись информации по описанному выше алгоритму т.е. схема становится нечувствительной ко входным импульсам на входе С – они не изменяют состояние выходов одновибратора.
     В тот момент, когда напряжение на конденсаторе С1, а значит и на выходе сброса R (выводе 4 микросхемы DD1) достигнет уровня логической «1» произойдёт сброс D-триггера – на прямом выходе (выводе 1 микросхемы DD1) установится уровень логического «0». Конденсатор начинает разряжаться через резисторы R4-R5 и диод VD1.
     Так будет продолжаться до тех пор, пока конденсатор С1 не разрядится и на входе сброса R вновь не установится уровень логического «0». Вход сброса R у микросхемы К561ТМ2 обладает высшим приоритетом над сигналами на входах D и C. При поступлении уровня логической «1» на вход R обе ступени D-триггера принудительно устанавливаются в «0» в независимости от состояния входов D и С т.е. схема снова становится нечувствительной ко входным импульсам на входе С – они не изменяют состояние выходов одновибратора.
     Только после разряда конденсатора С1 и установлении на входе R уровня логической «0» цикл работы одновибратора сможет повториться. Длительность импульсов на выходе одновибратора, а значит и время нечувствительности, зависит от ёмкости конденсатора С1 и сопротивления резисторов R4-R5. От этих же элементов зависит и частота следования импульсов на выходе одновибратора при постоянном удержании пальца на сенсоре E1.
     Одиночные импульсы с выхода одновибратора (вывода 1 микросхемы DD1) поступают на вход счётного триггера с задержкой (вывод 11 микросхемы DD1), выполненного на втором D-триггере микросхемы DD1.
     При подаче напряжения питания на схему сенсорного выключателя благодаря цепочке С4-R6, подключённой ко входу сброса R (выводу 10 микросхемы DD1) происходит сброс триггера – на прямом выходе (выводе 13 микросхемы DD1) устанавливается уровень логической «0», а на инверсном выходе (выводе 12 микросхемы DD1) – уровень логической «1». Кроме того, уровень логической «1» с небольшой задержкой устанавливается на информационном входе D (выводе 9 микросхемы DD1). В этом состоянии нагрузка на выходе сенсорного выключателя отключена.
     При поступлении на вход С (вывод 11 микросхемы DD1) фронта первого импульса с одновибратора с уровнем логической «1» происходит запись логического уровня с информационного входа D (вывода 9 микросхемы DD1) в первую ступень двухтактного триггера – на прямом выходе первой ступени появляется уровень логической «1», а на инверсном – уровень логического «0» (см. схему 02.jpg).
     С инверсного выхода первой ступени уровень логического «0» поступает на информационный вход D второй ступени. По спаду первого импульса на входе С уровень логического «0» записывается во вторую ступень двухтактного триггера – на прямом выходе появляется уровень логического «0», а на инверсном – уровень логической «1».
     Согласно функциональной схеме, выходы второй ступени двухтактного триггера подключены через буферные элементы с инверсией. Соответственно на прямом выходе (выводе 13 микросхемы DD1) триггера появляется уровень логической «1», а на инверсном (выводе 12 микросхемы DD1) – «уровень логического «0».
     Кроме того, уровень логического «0» с небольшой задержкой устанавливается на информационном входе D (выводе 9 микросхемы DD1). В этом состоянии нагрузка на выходе сенсорного выключателя включена.
     При поступлении на вход С (вывод 11 микросхемы DD1) фронта второго импульса с одновибратора с уровнем логической «1» происходит запись логического уровня с информационного входа D (вывода 9 микросхемы DD1) в первую ступень двухтактного триггера – на прямом выходе первой ступени появляется уровень логической «0», а на инверсном – уровень логического «1».
     С инверсного выхода первой ступени уровень логического «1» поступает на информационный вход D второй ступени. По спаду первого импульса на входе С уровень логического «1» записывается во вторую ступень двухтактного триггера – на прямом выходе появляется уровень логического «1», а на инверсном – уровень логической «0». Соответственно на прямом выходе (выводе 13 микросхемы DD1) триггера появляется уровень логической «0», а на инверсном (выводе 12 микросхемы DD1) – «уровень логического «1».
     Кроме того, уровень логической «1» с небольшой задержкой устанавливается на информационном входе D (выводе 9 микросхемы DD1). В этом состоянии нагрузка на выходе сенсорного выключателя отключена [1,3].
     Таким образом реализован алгоритм включения и выключения нагрузки при использовании всего одного сенсора Е1 – каждое нажатие на сенсор переводит нагрузку в противоположное состояние.
     С выхода триггера (вывода 13 микросхемы DD1) сигнал управления, через токоограничивающий резистор R8 поступает на вход выходного каскада, выполненного на составном транзисторе VT2-VT3 по схеме Дарлингтона. Нагрузкой каскада служат 2 цепочки светодиодов HL1-HL6 с токоограничивающими резисторами R11-R12. Принцип работы такого каскада мы уже неоднократно рассматривали ранее, поэтому повторяться не будем.
     Конденсаторы С2, С3 – дополнительный фильтр питания сенсорного выключателя.
     Цепь задержки, состоящая из резистора R7 и конденсатора С5 – дополнительная защита от многократного ложного срабатывания сенсорного выключателя в пределах зоны нечувствительности. Фактически данная цепь ограничивает максимально-возможную скорость переключения счётного триггера [1,3,4,5].
     После сборки и настройки было проведено контрольное испытание сенсорного выключателя, показанное на видео ниже.

     По представленным видео хорошо видно, что сенсорный выключатель работает исправно.
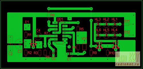
     На рисунках далее представлен сборочный чертёж печатного узла описываемого сенсорного выключателя (на первом рисунке – с проводящим рисунком, на втором и третьем рисунках указано только расположение компонентов схемы).

     Тут следует отметить, что компоненты устанавливаются с обратной стороны от проводящего рисунка. При этом сборочный чертеж выполнен так, если бы мы смотрели на печатный узел как раз со стороны проводящего рисунка. Это необходимо учитывать при установке транзисторов, диодов, микросхемы, а также полярных конденсаторов.
     А на фото ниже представлена изготовленная печатная плата описываемого сенсорного выключателя.

     В подборке фото далее представлен полностью собранный сенсорный выключатель во время проведения испытаний.

     В файле 01.zip представлен сборочный чертеж печатного узла в формате Sprint Layout 6, а также схема электрическая принципиальная в формате SPlan для возможности самостоятельного изготовления устройства.
     В качестве одного из улучшений сенсорного выключателя можно предложить дополнительно защитить входную цепь устройства от статического электричества, накапливаемого на теле человека. В некоторых случаях на теле человека может накапливаться статический потенциал до нескольких тысяч вольт. Попадание такого потенциала на вход устройства может вывести входной каскад на полевом транзисторе VT1 из строя.
     В качестве другого усовершенствования можно предложить установить вместо светодиодов HL1-HL6 и токоограничивающих резисторов R11-R12 электромагнитное реле с подходящим напряжением питания обмотки. В этом случае появляется возможность коммутации широкого спектра различных нагрузок сенсорным выключателем.
     А на этом на сегодня всё. С уважением, Андрей.


Список использованной литературы:

1. Схема деления частоты
2. Сенсорный выключатель
3. D-триггер
4. Хоровиц П., Хилл У. Искусство схемотехники: В 3-х томах/ Пер. с англ.: Б. Н. Бронина, И. И. Короткевич, А. И. Коротова и др. — Изд. 4-е, переработанное и дополненное. — М.: Мир, 1993
5. Титце У., Шенк К. Полупроводниковая схемотехника: Справочное руководство / Перевод с нем. под ред. д-ра техн. наук А. Г. Алексенко. — М.: Мир, 1982. — 512 с.

 


Файлы:
01.zip


Все вопросы в Форум.